QQ登录    

08我家网

2023兔年大吉

【12月18日】华艺卫浴------对的,不贵的!

 关闭 [复制链接]

1188

帖子

50

原创值

1626

金币

装修大学_研究生

Rank: 5Rank: 5

积分
805

社区居民

发表于 2011-11-25 19:47:35 | 显示全部楼层 |阅读模式
团 购 品 牌
团 购 时 间
2011-11-25 19:13 至 2011-12-18 19:13
已报名人数
62

温馨提示:建材属复杂的服务产品,具有一定风险。请各位网友务必在团购期间内参团,且仔细阅读团帖内容。未在团购期间参团以及未及时提报团购订单,08我家网不负责协调处理任何售后事宜。

商 户 咨 询 84785057
团 长 咨 询 QQ:1355669026
报名请点帖子左上角的:我要报名   按键
   注意:本次团购一律以本贴报名系统名单为准,其它报名方式无效!请报名参团的TX一定要点贴子左上角的“我要报名”按钮,并把全部的资料填写完整,包括楼盘房号,电话,还要记得点“保密”的钩钩哦~  报名后你自己的电话是可以看到的,别人的你都看不到。
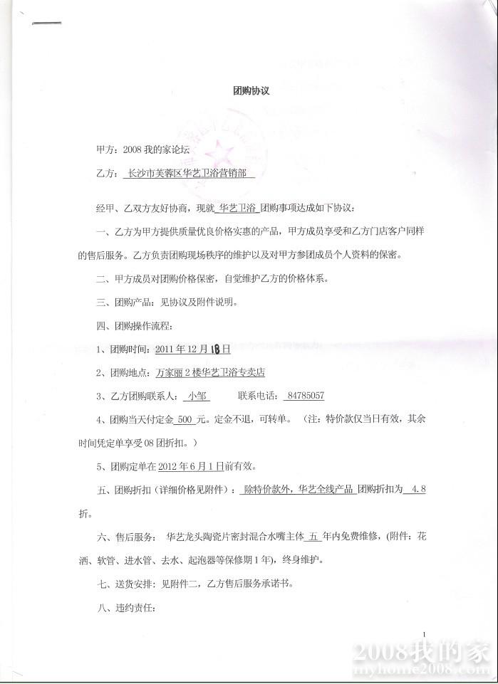
1、团购品牌:华艺  
2、开团地点:万家丽建材广场2楼华艺卫浴专卖店
3、商家电话:0731-84785057   
4、开团时间:2011年12月18日
5、折扣方案及团购协议:详见下图
6、部分产品介绍:见二楼
     问题解答及补充:见三楼   
7、风险提示:团购有风险,参团须谨慎!参团自愿,风险自担!参团前考察好市场价格最重要!

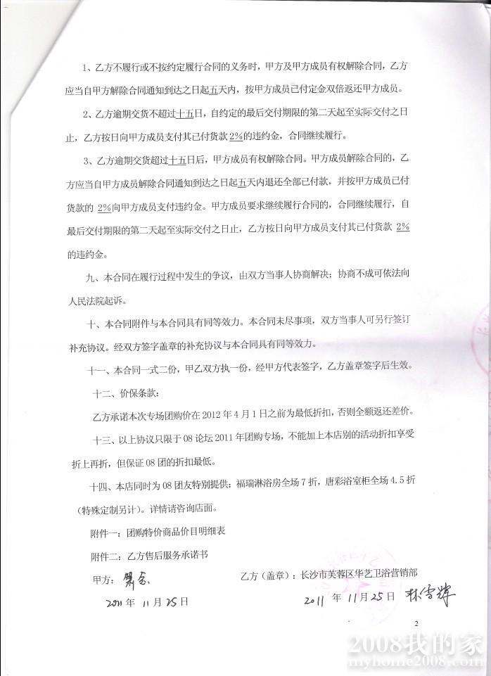
团购协议

         1.jpg


         2.jpg


          3.jpg


         4.jpg


         5.jpg


         6.jpg






本次团购亮点

        1、特价款折扣低于以往任何一次促销。
        2、凡购物满2000元以上的,赠送不锈钢垃圾桶一个,提供免费送货一次(市区内);
             凡购物满3000元以上的,赠送不锈钢垃圾桶一个,华艺水咀(11053)一个,精美礼品一份,提供免费送货、免费安装一次(市区内);
             凡购买华艺水槽产品的,提供免费安装一次(市区内);
             单品不送货,不安装。
     (说明:楼梯房1-5楼免上楼费,5楼以上适当收取;因货物尺寸限制不能进电梯的,视同楼梯房。)
      
注意事项
        1、请TX们对团购价格保密,以免流团。
        2、急需的TX即日起可前往开团门店(万家丽建材广场2楼华艺卫浴专卖)下定
        3、特价款仅开团当天有效。

1188

帖子

50

原创值

1626

金币

装修大学_研究生

Rank: 5Rank: 5

积分
805

社区居民

 楼主| 发表于 2011-12-04 11:47:33 | 显示全部楼层
部分特价产品介绍

        SD33X90C——原价1756,特价568(抢购价499,限量5套)
         SD33X90C.jpg


        YC23X24C——原价2200,特价668,加1元赠送11053水嘴1个、12082角阀3个(抢购价599,限量10套)
         YC23X24C-1CG0416A-ZH3349A.jpg


        CB23X76C——原价3680,特价1180
         CB23X76C-1KA1482A-TH3330B.jpg


        CD16093C——原价670,特价248(抢购价99,限量5套)
         CD16093C.jpg


        SD16190C——原价413,特价158:国庆促销价168
         SD16190C.jpg


        MY16X76C——原价848,特价268:可360度旋转,国庆促销价298
         MY16X76C.jpg


        BY56207C——原价552,特价228:厨房龙头,国庆促销价268
         BY56207.jpg


        CB56176C——原价878,特价388:厨房龙头,国庆促销价468
         CB56175C.jpg


               
        11054G9——原价78,特价28:洗衣机龙头,国庆促销价35
         11054G9.jpg


        12082H4——原价60,特价18:角阀,国庆促销价23.6
         12082H4.jpg


      

回复

使用道具 举报

1188

帖子

50

原创值

1626

金币

装修大学_研究生

Rank: 5Rank: 5

积分
805

社区居民

 楼主| 发表于 2011-12-04 11:47:54 | 显示全部楼层
部分特价产品介绍

        D25012——原价72,特价28:地漏,国庆促销价35
         D25012.jpg
        
        CD002BW+9GS0030——原价842,特价348,加送12082角阀1个、H23041软管1:蹲便器+水箱
         CD002BW.jpg
         9GS0030.jpg
        CM030AWD——原价2160,特价799,加送12082角阀1个、H23041软管1:座便器
        


      
        9KN2450+SD56190C——原价2160,特价899,加送皂液器、不锈钢沥水篮、砧板、下水(满20户立减100元,即799):水槽+厨房龙头,国庆促销价980
          2.jpg

         1.jpg



回复

使用道具 举报

1188

帖子

50

原创值

1626

金币

装修大学_研究生

Rank: 5Rank: 5

积分
805

社区居民

 楼主| 发表于 2011-12-04 11:48:33 | 显示全部楼层
华艺简介
        华艺官网http://www.huayi-faucet.com/Index.asp

        买购网查询
         华艺-1.jpg


         华艺-2.jpg


         华艺-3.jpg


        公司创立于1991年,现已成为拥有欧标卫浴、吉星卫浴、法兰多卫浴、华艺电镀厂及华艺压铸厂五家子公司的集团企业。自2003年起通过德国莱茵公司ISO9001:2008认证,先后取得美国NSF认证、北美及加拿大CUPC认证、欧盟CE认证、澳洲WMKA&WELS认证、西班牙N认证、韩国KS认证、中国中标节水认证等多个国家和地区的产品认证。并荣获中国水龙头行业十大知名品牌,中国卫浴行业知名品牌、中国卫浴名牌产品、中国绿色水龙头、广东名牌产品、广东著名商标、国家企业信用评价AAA级信用企业等多项荣誉。
        2010年斩获广州国际设计周“红棉奖”;2011年作为五金类产品唯一上榜者跻身中国陶瓷行业“年度新锐产品奖”。
         认证.jpg


         代言.jpg


        
华艺花洒的特点
        1、具有自动清洁功能的硅胶出水咀。华艺花洒全部采用进口硅胶,如果有污垢堵塞出水咀,轻轻拨动硅胶出水咀,污垢和杂物就会自动被水冲出,华艺花洒不但美观、大方、有气度,而且使用起来舒服、惬意、享受。
        2、原材料。华艺花洒全是采用国际标准的62铜,高于国家标准的59铜,能保证花洒主体20年不会变形。
        3、产品耐高温高压酸碱性。华艺花洒能在温度0-90度之间正常工作,不会因高温产生变形,对PH5-9的水质能正常使用。
        4、产品的抗摔性好,在1.5米的高度摔下,不会有任何的磨损。

        CB23X76C详细说明
         说明.jpg


华艺龙头的特点
       1、含铅标准,华艺龙头含铅量标准达到国际标准,低于千分之二,远低于国家标准的2%,对人体完全没有伤害。
        2、先进的电镀工艺。华艺集团下辖的华艺电镀厂是达到欧盟和美国建厂标准的国际级电镀厂,华艺龙头采用2层电镀,第一层镀镍,第二层镀鉻,保证龙头表面的镜面效果,附着细密.色泽均匀.耐腐蚀性极佳,确保产品表面光泽亮丽.历久恒新。
        3、原料,华艺龙头主体全采用国际标准的62铜,高于国家标准的59铜,采用国际最先进的重力浇铸工艺,经精密机械加工制造,浑然天成,坚固耐用。
        4、阀芯,华艺产品采用的是最适合中国水质的匈牙利原装进口凯洛士阀芯,专门针对中国的铸造工艺和水质而特别设计,具有耐高温、耐磨损、抗老化、寿命长(使用次数达60万次以上)及手感轻便等特点。
        5、铸造工艺,重力浇铸工艺的优势:采用精铜制作产品壁厚均匀,产品表面光滑,无沙孔,杂质,裂缝,针孔和气孔等缺陷,且尺寸精度高,良好的表面使得电镀层结合紧密,表面光泽好,使用寿命长,产品采用现代化机械加工,金属钢模成型,CNC数控加工中心制造。

华艺挂件的特点
        1、严格遵循国际电镀标准,全部采用进口原材料,表面经多层电镀,具有高强度的抗腐蚀.抗磨损功能,结合力佳,镀层均匀,视感厚实,且表面色泽光亮如镜。
        2、采用优质62铜锻压固定座,结构严密.份量重.手感沉淀厚实。
        3、玻璃制品透明度高,视觉清晰;置物架采用10mm厚钢化玻璃。
        4、产品稳定性高,即使在潮湿的环境下,也不会生锈变形。

华艺水槽的特点
        1、采用优质304不锈钢,保证水槽不会变形生锈,优秀的抗老化.抗氧化.耐磨和抗污能力,长期使用不腐蚀,不褪色。
        2、先进的数控焊接工艺,精密焊接,无虚焊裂缝,无气孔,确保水槽的使用寿命。
        3、采用特深挡水边和防溢水装置配合,双重保险,免除您的后顾之忧。
        4、专用防温差凝露涂层,有效防止水凝露,避免因温度较低时,水汽凝聚盆底形成少量水珠滴落厨柜,造成厨柜吸水膨胀损坏 。  
        5、卓越的下水系统,华艺水槽的下水管全采用进口硅胶精制而成,能保证20年安心使用。
回复

使用道具 举报

99

帖子

0

原创值

4

金币

大三_装修里手

Rank: 3Rank: 3

积分
91
发表于 2011-12-04 13:07:19 | 显示全部楼层
看看方案......
回复

使用道具 举报

21

帖子

0

原创值

2

金币

大一_装修新生

Rank: 1

积分
19
发表于 2011-12-04 14:36:16 | 显示全部楼层
看看
回复

使用道具 举报

547

帖子

0

原创值

241

金币

装修大学_研究生

参观,学习,进场

Rank: 5Rank: 5

积分
511

社区居民忠实会员

发表于 2011-12-04 15:56:17 | 显示全部楼层
纯支持一下。
回复

使用道具 举报

78

帖子

0

原创值

20

金币

大三_装修里手

Rank: 3Rank: 3

积分
77

社区居民

发表于 2011-12-04 16:05:11 | 显示全部楼层
看看
回复

使用道具 举报

128

帖子

0

原创值

53

金币

大三_装修里手

Rank: 3Rank: 3

积分
116

社区居民

发表于 2011-12-04 17:20:55 | 显示全部楼层
看看价格
回复

使用道具 举报

329

帖子

0

原创值

27

金币

大四_装修达人

Rank: 4

积分
299

社区居民

发表于 2011-12-04 17:58:41 | 显示全部楼层
看看~~~~
回复

使用道具 举报

您需要登录后才可以回帖 登录 | 立即注册

本版积分规则