QQ登录    

08我家网

2023兔年大吉

[装修交流]【谢绝围观】全程记录简艺投诉事件解决过程,还原真相,幕后黑手抓捕中

 关闭 [复制链接]

4584

帖子

0

原创值

6637

金币

管理员

Rank: 20Rank: 20Rank: 20Rank: 20Rank: 20

积分
4185

社区居民社区明星忠实会员最爱沙发社区劳模

发表于 2012-09-07 10:46:37 | 显示全部楼层 |阅读模式
     抱歉,最近一直在律师事物所、公证处、公安局来回奔波,所以没时间上来回帖,虽然走司法程序比较复杂,但本人一定不惜一切代价还原事实真相。

【9月10日进展】
    已经给所有牵涉其中的网站、论坛发律师函和业主申明。
    对方IP及网站ID已经锁定跟踪,当然,这种一次性马甲,不可能傻到第二次上的。而且确定是长沙电信本地动态IP,需要电信部门的配合查询。目前正在和网监部门联系电信查询这几个IP,当天晚上分配到哪些地址。

【简艺封阳台投诉跟进】
    9月3日,我联系了简艺阳台前股东简总,把事情问题和他详细说明,和简总沟通顺利,约定9月5日和业主碰面。
    9月5日,业主,12、简总三方会谈,最后达成的共识为:由简艺阳台前股东简总先垫付6200元给业主,业主打收条给简总,然后由简总和鲁波直接追讨欠款。约定简总在9月6日12:00之前以转帐的形式付款。
    9月6日,12联系业主,简总已经转帐,简艺封阳台事件解决。


【关于12处理简艺投诉的一些情况】
    针对这次事件,12最难受的就是业主原帖中关于12不搭理、失踪、劝删帖的描述。所以,和业主第一次见面,我就问业主,我说过这个话没,而且帖子一直还在,怎么说删除了呢?业主回答:除了那6200元是真实情况,其他的都不是他写的!
    12查询了下手机信息,8月10日我和简亮联系后,马上发了条信息给业主,然后业主回我电话,我们双方约定一起去找鲁波:
    11.JPG

   
     本次事件发生后,12和业主的短信沟通:
      22.JPG

      33.JPG

              

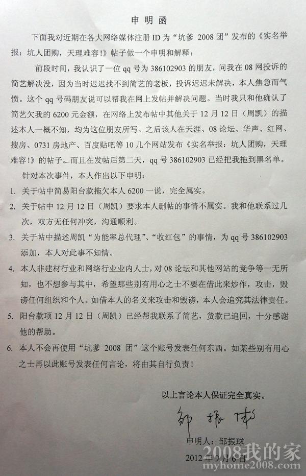
【业主申明函】
业主申明函.JPG



【律师函】
律师1.JPG
律师2.JPG



【关于12为能率总代理之说】
    不说别的,12为能率总代理这句话挺中听的,我到是希望这件事情为事实,就看能率总代理的周总和严总愿意不愿意了。
    介绍一下能率长沙总代理的情况。2010年底,长沙威率贸易有限公司与上海能率签署协议,为长沙能率总代理至今。股东为周总和严总,周总性别为女。
    从08网友对能率产品的团购数量也可看出,能率的价格的确给力。全部低于长沙本地taobao价格。团购是集结众多的力量来迫使商户降价来促进销售的方式。不管怎么样,能率对08的诚意和价格还不错。

      
您需要登录后才可以回帖 登录 | 立即注册

本版积分规则