QQ登录    

08我家网

2023兔年大吉

妮妮的简欧小屋(入住罗,沦为周末房的新房,遗憾详见最新更新)

[复制链接]

702

帖子

0

原创值

31

金币

装修大学_研究生

Rank: 5Rank: 5

积分
632

社区居民

发表于 2010-06-29 17:22:20 | 显示全部楼层

回 49楼(笨妮妮) 的帖子

妮妮真能干,清包最体现人的能力,组织协调、沟通......强人啊
回复

使用道具 举报

493

帖子

0

原创值

83

金币

大四_装修达人

Rank: 4

积分
456

社区居民

 楼主| 发表于 2010-06-29 19:31:20 | 显示全部楼层

回 50楼(ruru) 的帖子

ruru,我家是硬逼上梁山的啦。前期把预算花到差不多了,加上我也相信清包用自己的辛苦节省点米米购置别的,给宝宝看中的家具不菲,要努力省米。
回复

使用道具 举报

702

帖子

0

原创值

31

金币

装修大学_研究生

Rank: 5Rank: 5

积分
632

社区居民

发表于 2010-07-01 09:02:55 | 显示全部楼层

回 51楼(笨妮妮) 的帖子

自己的辛苦节省点米米购置别的,给宝宝看中的家具不菲,要努力省米真是位好妈妈
回复

使用道具 举报

493

帖子

0

原创值

83

金币

大四_装修达人

Rank: 4

积分
456

社区居民

 楼主| 发表于 2010-07-03 23:10:18 | 显示全部楼层
7月3日 DK进场第三天
   没想到最近工作会这么忙,好几天没空看论坛,琢磨装修的事情。DK很守信,比预约时间提早了两天来工地。LG接的头,说师傅挺不错的,在北京干过,看起来也不滑头。心里甚是欢喜,今天一早就去看了工地,墙面上花了挺多方框框,有些地方已经凿了挺多开关槽,特地问了几点:
1、两个吊扇灯的电路布置,果真都已经考虑了。
2、厨房烤箱、蒸汽炉等电路的配置和位置;给Deson的设计师打了电话,人家直接就到了现场,也许是之前去过一次店里提醒老板家的质量问题,感觉还是受到了些许重视,希望结果不要让我失望哈。
3、关于能率热水器的布置,打了售后服务的电话,现场请他与水电师傅沟通。需要把电路盒往下调整一点,基本ok。
4、次卫和主卫的浴室电器们只是顺口问了问LG是不是跟水电师傅沟通过,其他的我就没再问了。
5、关于入户的灯的问题。因为我和LG都不喜欢吊顶,不吊顶在入门的地方按个吸顶灯又有些贸然的样子,于是三人一起纠结了五分钟。最后我的建议是,不按就不按罗,反正进门的鱼缸只有1.6高,而且是半透明的,既然每天要8个小时的日光灯照鱼缸的植物们,那如果刚好做个定时设置在晚上18:00-凌晨4点就能解决入户的光源问题了。——唯一的问题是,我的鱼儿们是不是能如销售小姐说的那么长寿。
6、原本打算尽快约好木工的,可是我家的衣柜一直都还没能定下来,从品牌到价格,都还没找到合适的。下午回到家里,又被LG追问,貌似不定是我的错,赶紧地拍了就找南湖那家算了。哎。阳台的吊柜就用橱柜家的吊柜吧。于是晚上思来想去,家里的木工活就真的只剩下做门洞的弧形,吊顶,柜子顶封边了。——某人提出吊顶有两种方式,一种用木方一种用轻质龙骨,我没有研究过,希望老大能研究出结果来,早点知会,我好确定木工的工作量和时间。
ps:一早为了搬不搬饮水机和行军床的事情,跟LD有点摩擦,LD人还是不错的,在DK进场以后就订了一大通的矿泉水送到工地,可是没有饮水机人家怎么喝啊?LD说不就倒在水杯里喝好了!还说我是不是还该搬个床给提供午休呢?——我晕,桶子杯口上露,水还能保持干净么?再说这拌着倒水也太不方便了,还浪费。关于床,我还正这么想的。反正家里有个行军床闲置,这样我偶尔去了也有个落脚的地方。 发现装修过程中果真会有些想法意见不统一。——在现场看到师傅用矿泉水瓶子接的桶装水喝,我就看了一眼LD,他已经改口说家里的电不够,等办了手续就把饮水机搬来。哈哈。明天有空去现场,一定把饮水机和行军床扛过去。
回复

使用道具 举报

493

帖子

0

原创值

83

金币

大四_装修达人

Rank: 4

积分
456

社区居民

 楼主| 发表于 2010-07-05 12:14:42 | 显示全部楼层
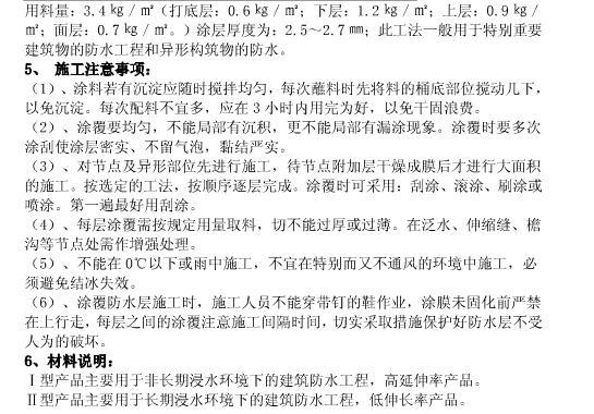
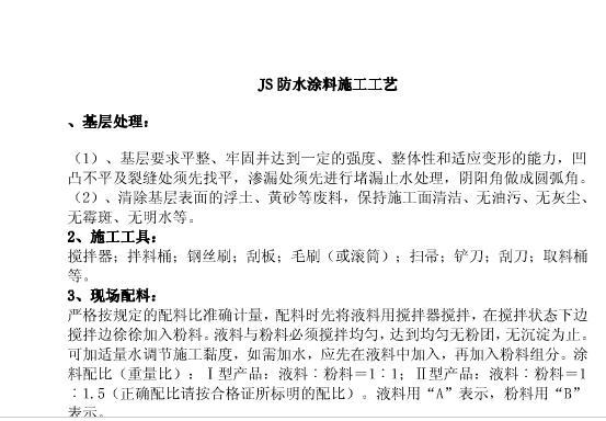
7月5日 决策防水
【防水】1、大禹JS:初步打算随大流08团的大禹JS,因为看到团购点的评价不是很好,所以打算如果买就在高桥或者其他专卖店买。高桥有包工包料的JS系列是40一平米,水必防系列是60一平米
2、迈斯特尼防水:关于刚打电话问了,哎,人家说现在很忙,只能卖材料,不能包工。 电话:84768775;地址:高桥建材市场18栋10号;去了以后问了一下,大概是450一套可刷20平米,另如果包工包料是60一平米
3、汉高网购,158一桶20kg,预计可刷10平米
上网搜了一些防水的工序什么的
fs1.JPG
fs2.JPG
fs3.JPG
fs4.JPG
回复

使用道具 举报

1万

帖子

0

原创值

9605

金币

论坛元老

掰子姐

Rank: 15Rank: 15Rank: 15Rank: 15Rank: 15

积分
11275

吃货社区居民社区明星忠实会员最爱沙发新人进步奖幽默大师奖贴图大师奖原创先锋奖金点子奖特殊贡献奖宣传大使奖优秀斑竹奖终身成就奖灌水天才奖社区劳模原创达人

发表于 2010-07-06 13:22:46 | 显示全部楼层
对师傅蛮好的呀!
回复

使用道具 举报

167

帖子

0

原创值

0

金币

大三_装修里手

很多内容看不到,请问怎么成为“

Rank: 3Rank: 3

积分
155
发表于 2010-07-06 13:40:18 | 显示全部楼层
正在团大禹水必防呀,而且凯达五金那也有大禹卖
回复

使用道具 举报

493

帖子

0

原创值

83

金币

大四_装修达人

Rank: 4

积分
456

社区居民

 楼主| 发表于 2010-07-06 15:40:09 | 显示全部楼层
7月5日 之 瓷砖、瓷砖……
   之前定的是一款偏红色的仿古砖,配的花片很是比较低调的,在网上曾经看到过类似的铺法,挺中意。但是去了典诚美式家具店以后,又对一款浅色的仿古砖长草了,但是配的花砖有点地中海,带一点点点的蓝。只是这款,有过渡的马赛克可以做门槛石。于是我和LG在瓷砖店里老板不在场的情况下,发挥了最大限度的遐想,还是决定换浅色的了。这样家里的整个色调都跟着淡了起来。一楼本身就光线不好,那就选浅色吧。——只是浅色万一没贴好,又加了花砖,会很粗糙难看的。——想着工人也是卖家推荐的,有什么问题都是他家的,也就挺而冒险一次吧!
[upload=1]
回复

使用道具 举报

5232

帖子

0

原创值

4139

金币

装修大学_教授

Rank: 7Rank: 7Rank: 7

积分
3884

社区居民灌水天才奖终身成就奖社区明星忠实会员社区劳模宣传大使奖特殊贡献奖原创先锋奖贴图大师奖最爱沙发金点子奖幽默大师奖新人进步奖

发表于 2010-07-06 16:29:12 | 显示全部楼层
呵呵,开工大吉啊!!
我家不是砖砌台子,是现浇水泥台板,上面加大理石台面。这样搞的好处是简洁,缺点是没有柜子。呵呵,你也可以去看看啊~~
回复

使用道具 举报

933

帖子

0

原创值

87

金币

装修大学_研究生

Rank: 5Rank: 5

积分
893

社区明星社区居民

发表于 2010-07-06 16:36:27 | 显示全部楼层
引用第57楼笨妮妮于2010-07-06 15:40发表的 :
7月5日 之 瓷砖、瓷砖……
   之前定的是一款偏红色的仿古砖,配的花片很是比较低调的,在网上曾经看到过类似的铺法,挺中意。但是去了典诚美式家具店以后,又对一款浅色的仿古砖长草了,但是配的花砖有点地中海,带一点点点的蓝。只是这款,有过度的马赛克可以做门槛石。于是我和LG在瓷砖店里老板不在场的情况下,发挥了最大限度的遐想,还是决定换浅色的了。这样家里的整个色调都跟着淡了起来。一楼本身就光线不好,那就选浅色吧。——只是浅色万一没贴好,又加了花砖,会很粗糙难看的。——想着工人也是卖家推荐的,有什么问题都是他家的,也就挺而冒险一次吧!
[upload=1]


.......

拍些照片让大家给你参考一下,不要急着下决定,好几千块钱的事呢。
回复

使用道具 举报

您需要登录后才可以回帖 登录 | 立即注册

本版积分规则