QQ登录    

08我家网

2023兔年大吉

【已解决】春天木门违约赔偿金从2%变成了2‰???

 关闭 [复制链接]

171

帖子

0

原创值

35

金币

大三_装修里手

Rank: 3Rank: 3

积分
164

社区居民

发表于 2011-09-19 21:55:25 | 显示全部楼层
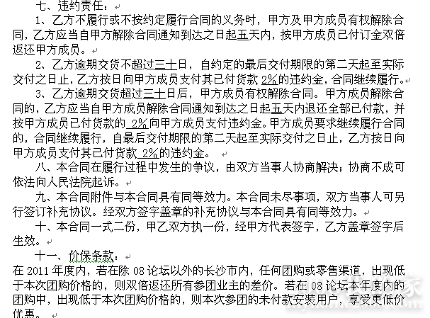
QQ截图未命名.png


我的门8月7号交的钱,到现在还没安装,已经40多天了,昨天在我的强势的要求,说已经发货了,3-5天安装,那我再等个5天看看,如果再没得安装,该如何办啦

上图是我从当时团购贴上下载的团购协议,上面明明是2%啦。
回复

使用道具 举报

2031

帖子

0

原创值

343

金币

装修大学_博士生

Rank: 6Rank: 6

积分
2108

社区居民认证团长终身成就奖社区明星贴图大师奖宣传大使奖灌水天才奖原创先锋奖忠实会员

发表于 2011-09-19 22:41:17 | 显示全部楼层
小花,不要着急,论坛会妥善解决好此事的,放心吧!我们都站在你身边支持你!
回复

使用道具 举报

157

帖子

0

原创值

38

金币

大三_装修里手

Rank: 3Rank: 3

积分
143

社区居民

发表于 2011-09-19 23:39:38 | 显示全部楼层
呵呵,我这里有团购方案的复印件,白纸黑字写的是2%
看来这次春天的出的不只一点点西西啊,楼主别气愤了,我家的门全部拆除重新做了,拖延一个月以上。。哎,摊上了有啥办法呢
回复

使用道具 举报

547

帖子

0

原创值

241

金币

装修大学_研究生

参观,学习,进场

Rank: 5Rank: 5

积分
511

社区居民忠实会员

发表于 2011-09-20 00:17:33 | 显示全部楼层
看来以后团购协议要以附件的形式供下了定的TX下载,以备不时之需。
回复

使用道具 举报

4584

帖子

0

原创值

6637

金币

管理员

Rank: 20Rank: 20Rank: 20Rank: 20Rank: 20

积分
4185

社区居民社区明星忠实会员最爱沙发社区劳模

发表于 2011-09-20 01:43:30 | 显示全部楼层
12外地出差,白天不能上网。
  下午接到电话就和段总联系了,段总态度还是不错,表示会妥善处理此事。。。。
回复

使用道具 举报

176

帖子

0

原创值

38

金币

大三_装修里手

Rank: 3Rank: 3

积分
166
 楼主| 发表于 2011-09-20 08:00:13 | 显示全部楼层

回 11楼(听雨19) 的帖子

谢谢团长,跟你那么多团,都是非常OK,很愉快!就跟了2个团不是你的,就都出了西西,唉。。。我好悔啊,悔死我了
回复

使用道具 举报

176

帖子

0

原创值

38

金币

大三_装修里手

Rank: 3Rank: 3

积分
166
 楼主| 发表于 2011-09-20 08:01:21 | 显示全部楼层

回 14楼(12月12日) 的帖子

谢谢12,就是段通知我先交尾款再安装的。。。。。
回复

使用道具 举报

392

帖子

0

原创值

33

金币

大四_装修达人

Rank: 4

积分
384

社区居民

发表于 2011-09-20 08:58:32 | 显示全部楼层
晕死,怎么会这样,你们8月7日订的都没有安装,我这个8月17日的会到什么时候去了啊,油漆师傅一再叮嘱开了盖的漆在10天内要用完呢!!这段时间打春天门店的电话有时候会没人接,要他们查下到货情况总是态度很好的说会查到了回电话,结果左等右等等不来电话。春天木门到底怎么了?!1
回复

使用道具 举报

886

帖子

0

原创值

101

金币

装修大学_研究生

Rank: 5Rank: 5

积分
806

社区居民

发表于 2011-09-20 09:32:16 | 显示全部楼层
记得上次出西西的时候这个违约金就有争议,最后被商家找了个什么理由糊弄过去了?
既然是白纸黑字,还是严格执行的好,不然哪来的诚信而言
回复

使用道具 举报

1218

帖子

0

原创值

542

金币

装修大学_研究生

Rank: 5Rank: 5

积分
1060

社区居民忠实会员社区劳模

发表于 2011-09-20 10:57:25 | 显示全部楼层
春天木门………………………………………………我家的总算是搞定了!!
回复

使用道具 举报

您需要登录后才可以回帖 登录 | 立即注册

本版积分规则